Campaña de captación mediante raspaditos

El presente artículo amplía, con vídeos, imágenes y documentos anexos, la información contenida en el Powerpoint de presentación de la campaña de captación de jugadores mediante raspaditos.

 

Objetivo

 

Nos hemos marcado como objetivo crecer un 20% en el número de afiliados a CWC.

 

El mes de relanzamiento de CWC, el posterior y los meses de turismo en los casinos con alta temporalidad nos ha ayudado, pero de aquí a final de año será más complicado alcanzar los números. Por eso hemos ideado una campaña con la siguiente metodología.

 

Metodología

 

Qué: Vamos a lanzar una campaña de regalo directo para clientes potenciales del CWC. Para beneficiarse del regalo (TPs, merchandising y cortesías de AyB) deberán acudir a la sala.

 

Quién: El regalo se ofrecerá a personas interesadas en el juego que no son miembros de CWC cuando se prerregistren online.

 

Cuándo: La campaña tendrá una duración de un mes. El cliente dispone de tiempo hasta la finalización de la misma para canjear el regalo.

 

Dónde: La campaña se publicitará en exteriores allá donde esté permitido y en redes sociales. Siempre dirigiéndose a clientes interesados en el juego. Así pues, en exteriores nos podremos anunciar cerca de los casinos de la competencia mientras que en online captaremos clientes interesados en juego (intereses de Facebook e Instagram) y mediante adwords, con palabras asociadas al juego.

 

Cómo: Mediante raspaditos digitales. Ver ejemplo.

 

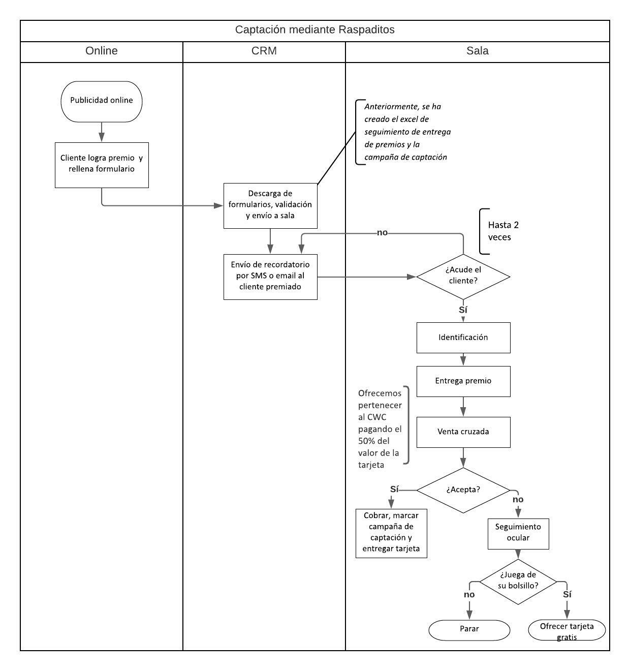
El proceso

 

El lineamiento de captación, recolección de datos, depuración, entrega de premios y captación se explica en esta imagen y en el vídeo que acompaña:

 

 

 

Funciones de cada departamento

 

Marketing

 

Adecuación de los formatos de publicidad online, así como de su divulgación.  Además, debe crear (opcionalmente) una landing en la página web que explique los pormenores de la promoción.

 

Formatos

 

Los formatos editables (en photoshop) se pueden descargar desde aquí.

 

Los editables incorporan creatividades para Facebook e Instagram, Display, Youtube y Adwords (anuncios adaptables)

 

Display (300 x 250)


Cabecera para email con efecto relieve


Formato cuadrado para Instagram

Formato banner

La publicidad no tiene por qué ser así. En los editables se adjuntan las imágenes en alta resolución para que si queréis, hagáis adaptaciones como ha hecho Las Palmas:

 

CRM

Entre sus misiones está: crear el archivo que las salas emplearán para identificar a los clientes y marcar la entrega del producto; el archivo (que se puede descargar desde este enlace) se explica aquí:

 

 

Crear la campaña de captación (estática, con lista de marketing de redención vacía); Recordad que la lista de marketing debe ser de redención. Las informativas no funcionan.

 

Filtrar la lista de ganadores (quitando a quienes ya sean miembros del club o hayan participado antes) y distribuirla entre las salas;

 

Y, finalmente, avisar a quienes no hayan recogido el regalo de que pueden pasar a hacerlo. Para ello, puesto que no están en PT, deberéis emplear plataformas de comunicación externas.

 

Embajadores CWC + SAC

 

Deben formar al personal de sala acerca del proceso de validación y entrega de regalos, así como del proceso de venta cruzada del club. Deben hacer especial hincapié en las posibles picarescas de la campaña. En esa línea, vale la pena descargar este documento que las recoge todas

 

Personal de sala

 

Son los encargados de validar la identidad del cliente a su llegada y que el regalo que solicite sea el que le corresponde. Deben entregar el regalo y reportarlo en el informe provisto por CRM. Deben ofrecer la tarjeta con un coste simbólico (esta es una decisión de país; se puede no cobrar). Y deben hacer un seguimiento ocular del juego del cliente en caso de que no acepte la oferta de la tarjeta.

12 de octubre de 2021
Ir a la barra de herramientas